ETCカードをご利用のみなさま、こんにちは。

今回は、2026年3月末で「二輪車ETC登録制度」が廃止になるという件をご紹介したいと思います。

二輪車をご利用のない方はそもそも「二輪車ETC登録制度」って何?という感じかもしれませんが、実は車載器のセットアップ時に四輪車と二輪車で違いがあります。それは「個人情報の登録の有無」です。

「二輪車ETC登録制度」とは?

四輪車と二輪車で、車載器のセットアップ時に必要な情報は以下の違いがあります。

  • 四輪車:車両情報
  • 二輪車:車両情報+個人情報

なぜ二輪車だけ個人情報の登録が義務づけられているのでしょうか?
実はこれには歴史的な背景があります。

ETCは2001年頃に本格導入されましたが、当時は四輪車のみを対象としていました。理由としては主に以下の3つがありました。

  • 車載器の防水・耐振動問題
  • アンテナ通信の問題
  • 市場規模が小さい

これに対して、二輪車の業界団体が強く反発し、「バイクだけETC割引が受けられないのは不公平」だとして制度化を強く要求しました。

しかし、道路会社側は、不正利用リスクなどの観点からかなり消極的でしたが、政治問題化したため、最終的には「導入するなら厳しい管理条件をつける」という形となりました。

その結果、できたのが「二輪車ETC登録制度」です。
これが二輪車の車載器セットアップ時に個人情報が必要となった背景です。

なぜ「二輪車ETC登録制度」は廃止されるのか?

これには、2023年9月に施行された「道路整備特別措置法の改正」が大きく影響しています。

この法律の改正までは、二輪車の場合、高速道路会社から直接、使用者確認ができず、弁護士照会制度を利用する必要があったり、そもそも使用者に支払い義務が課されていない(利用者に支払い義務あり)という問題があったため、不正通行車両への事後徴収がかなり難しい状況でした。

しかし、法律の改正により上記の問題が解決し、「不正通行車両への事後徴収が可能」となりました。

これ以外にもセットアップ情報を管理している「ITSサービス高度化機構」に新システムが導入されたことに伴い、道路会社にて個人情報を取得する必要がなくなりました。

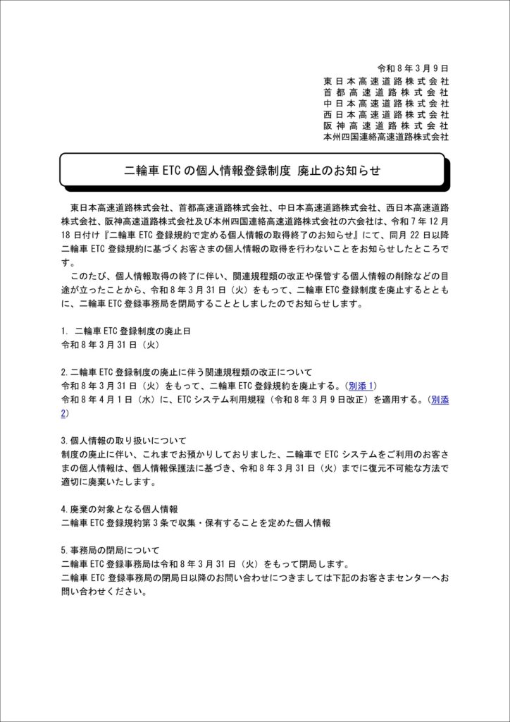
その結果、2025年12月18日に道路会社から「個人情報の取得終了」のお知らせが案内されました。

その後、関連規定類の改正や保管する個人情報の削除について目途がたったとのことで、2026年3月9日に、2026年3月31日をもって「二輪車ETC登録制度」を廃止するとともに、「二輪車ETC登録事務局」を閉局すると道路会社から発表されました。

道路会社のプレスリリースより

今回の処置に伴い「ETCシステム利用規定」に2026年4月1日から改正されたものが適用されることになります。

最後まで読んで頂き、誠にありがとうございました。

参照元(一次情報)